Comment utiliser LinkedIn en 2024 ?
Créer un canal d'acquisition performant en moins de 30 jours
Hello, c’est Paname, le co-fondateur de The Quest (Premier centre de formation entrepreneurial pour Kylian Mbappé de la Tech.)
Au sein de ce centre, je m’occupe de la partie Agency Studio, et nous avons créé 3 beaux succès:
My Name Is BOND - Pour automatiser ses réseaux sociaux
SEO SECRET - Pour référencer son site sur Google
Antichaos - Streamlinez vos process internes pour gagner jusqu'à 33% de de marge additionnelle
Monter son agence de service traditionnelle ou productisée
Cette newsletter est ma "radio libre" où je partage mes réflexions, outils, etc.
Bonne lecture !
Comment utiliser LinkedIn en 2024 ?
En 2023, j’ai posté 5 posts par semaine sur LinkedIn, grâce à cette routine j’ai généré plus de 2 millions d’impressions.
Ces impressions m’ont permis beaucoup de choses :
Du CA pour mes business
De la visibilité (entendre street cred)
Du savoir
Mais c’est du de tenir un rythme quand on fait de la création de contenu, il y a toujours une action que l’on pense être plus prioritaire sur le fait de créer un post.
Alors aujourd’hui j’ai décidé de vous donner les clés de LinkedIn celles qui je pense vont vous permettre de vraiment passer à l’étape supérieur avec ce réseau en 2024.
Pourquoi utiliser LinkedIn ?
Tu dois toi aussi utiliser LinkedIn pour 2 raisons :
Ton expertise
Ton pipe de clients
Ton expertise
Si tu as un bon feed, tu vas retrouver des ressources incroyables sur LinkedIn, pour cela, oublie pas d’unfollow les personnes qui ne t’apportent pas de valeur.
Ton pipe de clients
Grâce à LinkedIn tu peux :
Contacter des personnes directement
Rester TOP of mind
Augmenter la visibilité et donc la force de ta marque
La publication de contenu
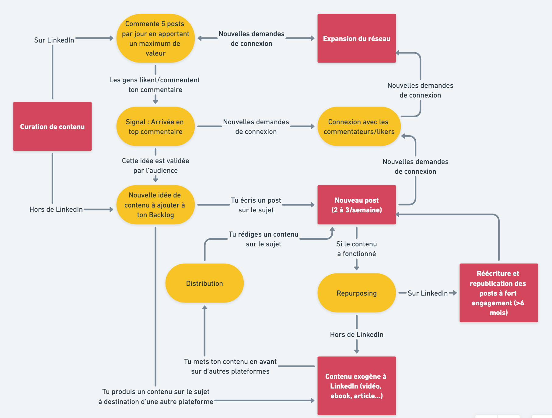
Commence à publier du contenu, pour cela tu peux suivre ce framework :
Voici mes trois meilleurs posts (spoiler les 2 premiers sont des recyclages!) :
Allez plus loin
J’ai fait un live complet pour comprendre comment j’utilise LinkedIn au quotidien :
Créer un canal d'acquisition performant en moins de 30 jours
J’ai reçu Marc Richard, CEO de Obvious dans mon podcast !
Marc, le CEO de OBVIOUS, a fait un choix audacieux qui a changé sa vie.
Tout a commencé en première année, lorsqu'il a pris la décision courageuse de quitter l'école, encouragé par le soutien de ses proches.
Son parcours extraordinaire se déroule comme suit :
Auto-Formation en Copywriting : Marc a choisi de se former seul au copywriting, un élément essentiel pour la réussite de son entreprise.
Auto-Formation en Vente : Il s'est également plongé dans l'auto-formation en vente, développant ainsi des compétences précieuses.
Création de Son Agence : Le moment décisif est venu où Marc a lancé sa propre agence, OBVIOUS.
Construction d'un Écosystème : Il a mis en place un écosystème solide pour soutenir sa croissance.
Un Engagement Inébranlable : Marc travaillait sans relâche, consacrant 15 heures par jour, 6 jours sur 7, à son entreprise.
Quelques mois plus tard, il a réalisé que la clé pour capter l'attention de ses clients résidait dans :
EXPERTISE : La valeur de ce qu'il communiquait.
PREUVE : La démonstration de résultats concrets.
ATTENTION : L'art du storytelling.
Dans le dernier épisode de notre podcast, "SECRETS D'AGENCE", Marc partage son parcours exceptionnel. Il vous dévoile :
Ses sources d'inspiration pour rester motivé.
Sa vision à long terme et son plan sur 10 ans pour OBVIOUS.
Cet épisode est un véritable trésor d'inspiration.
Avant de partir, tu peux :
Rejoindre la formation pour créer ton agence productisée : Rejoindre
Lire mes réflexions quotidiennes sur LinkedIn (14k+ abonnés)
T’abonner au podcast “SECRETS D’AGENCE” WhatsApp (2400+ écoutes)
Rejoindre le Discord “Productised Agency by The Quest"
Si tu aimes la valeur, clique sur le cœur pour m’aider pour booster cette newsletter.
Portez-vous bien !
Ça part ! 🕺🏻
Paname






